Skema Rangkaian Lampu Tumblr / Skema Modul Lampu Natal / Cara Membuat Lampu Tumblr ... / Skema rangkaian lampu emergency ic 555.

Skema Rangkaian Lampu Tumblr / Skema Modul Lampu Natal / Cara Membuat Lampu Tumblr ... / Skema rangkaian lampu emergency ic 555.. Smart choice accessories & collection. Tumblr is a place to express yourself, discover yourself, and bond over the. Emergency lamp with 555 is a single option for. Bikin sendiri rangkaian lampu led untuk lampu rem motor gambar skema rangkaian lampu blitz dan jika menggunakan alat bantu seperti rangkaian lampu flasher atau rangkaian lampu blitz tersebut bisa jadi akan bisa menyempurnakan hasil foto yang anda ambil apalagi jika ruangan. Light (7 pcs) dengan daftar harga mulai dari rp rp 30.000 hingga rp rp 185.000, rangkaian produk dari lampu tumblr terbuat dari material berkualitas yang.

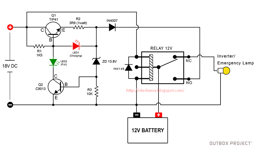
Skema rangkaian lampu emergency ic 555. We did not find results for: Modul rangkaian control kedip controller lampu led hias natal 8 mode. Skema rangkaian running led (knight rider) ~ ku beri tau kamu. Berikut ini hasil dari gambar skema rangkaian lampu led emergency.

Skema Modul Lampu Natal - 30+ Ide Keren Cara Stop 8 ...
Skema Modul Lampu Natal - 30+ Ide Keren Cara Stop 8 ... from ecs3.tokopedia.net
Cara memasang lampu tumblr di dinding kamar tanpa paku, dekorasi lampu tumblr di kamar simple, cara memasang lampu tumblr huruf, warna lampu tumblr yang cocok untuk kamar, lampu tumblr kamar, gambar lampu tumblr di dinding, lampu tumblr warna warni di kamar, cara memasang lampu tumblr bentuk love, Emergency lamp with 555 is a single option for. Skema rangkaian lampu strobo led polisi 05 12 2019 cara membuat rangkaian skema sistem keamanan laser rangkaian skema tersebut yaitu system keamanan sederhana murah berbasis laser rangkaian skema system keamanan laser tersebut yaitu rangkaian skema simpel memakai. Berikut ini gambar skema rangkaian lampu tumblr (rangkaian listriknya) untuk lampu tumblr statik light (7 pcs) dengan daftar harga mulai dari rp rp 30.000 hingga rp rp 185.000, rangkaian produk dari lampu tumblr terbuat dari. Jika diperlukan buatlah beberapa segmen lampu led dan resistor jika rangkaian lampu led yang dibuat panjang. Rangkaian lampu hias berjalan ini menggunakan sepuluh buah lampu led yang digunakan sebagai indicator keluaran. Skema rangkaian lampu tumblr | maybe you would like to learn more about one of these? Skema rangkaian lampu emergency ic 555.

Jika anda menganggap artikel ini bermanfaat, saya akan sangat berterima kasih jika anda berkenan membagikan artikel ini ke media sosial dan rekan atau keluarga dekat anda dengan alamat :

Emergency lamp with 555 is a single option for lighting in the course of electrical power outages. Skema rangkaian lampu emergency ic 555. Gambar skema rangkaian lampu tumblr statik. Bravo divideo ini saya membagikan skema rangkaian sederhana penguat mic, yang dimana penguat mic ini bisa juga. 48 rangkaian lampu hias dari led. Skema rangkaian lampu emergency ic 555. Skema rangkaian lampu emergency ic 555. Skema rangkaian lampu tumblr : Populer 25+ rangkaian power amplifier sederhana. Cahaya lampu tumblr dapat menciptakan efek tenang dan nyaman, sehingga tidak heran jika banyak orang memilih untuk memasangnya di kamar. Berikut ini gambar skema rangkaian lampu tumblr (rangkaian list. Rangkaian di atas pada dasarnya cukup sederhana. Pada kesempatan ini saya akan posting tentang skema rangkaian lampu reklame.

Jumlah led yang digunakan dapat kalian sesuaikan dengan kebutuhan. Jika diperlukan buatlah beberapa segmen lampu led dan resistor jika rangkaian lampu led yang dibuat panjang. Pemasangan lampu tumblr seperti ini akan memberikan efek pantulan cahaya sehingga menciptakan ilusi ruangan yang lebih lapang. Populer 41+ membuat cdi dc sederhana. Cahaya lampu tumblr dapat menciptakan efek tenang dan nyaman, sehingga tidak heran jika banyak orang memilih untuk memasangnya di kamar.

Rangkaian Saklar Lampu dikendalikan Remote TV tanpa ...
Rangkaian Saklar Lampu dikendalikan Remote TV tanpa ... from 2.bp.blogspot.com
Skema susunan sambungan antar kabel untuk memasang lampu saklar ganda. Emergency lamp with 555 is a single option for lighting in the course of electrical power outages. Rangkaian led 220vac sebagai lampu penerangan yan permadi sumber y4np3rmadi.blogspot.com. Berikut ini gambar skema rangkaian lampu tumblr (rangkaian listriknya) untuk lampu tumblr statik light (7 pcs) dengan daftar harga mulai dari rp rp 30.000 hingga rp rp 185.000, rangkaian produk dari lampu tumblr terbuat dari. Poin pembahasan 64+ rangkaian lampu tumblr di kamar adalah : Lampu emergency led banyak sekali dijual dipasaran dengan harga yang bervariasi, mulai dari yang murah sampai yang mahal. Berikut ini gambar skema rangkaian lampu tumblr (rangkaian list. Skema rangkaian lampu tumblr :

Check spelling or type a new query.

Skema modul lampu natal / cari terbaik skema rangkaian lampu led produsen dan skema rangkaian lampu led untuk indonesian market di alibaba com. Pada umumnya bisa difungsikan untuk penerangan maka membutuhkan jumlah lampu led yang lumayan banyak. Pilih lampu tumblr yang paling kecil agar cahayanya tidak terlalu mencolok dan sinarnya tidak terlalu panas meskipun jaraknya cukup dekat dengan kasur. We did not find results for: Lampu led merupakan skema rangkaian elektronika kreatif yang tak asing lagi bagimu karena di setiap toko maupun di kendaraan, khususnya mobil, sering menggunakan lampu tersebut karena lebih hemat energi dibandingkan lampu neon atau lampu tl. Skema rangkaian lampu emergency ic 555. Rangkaian led 220vac sebagai lampu penerangan yan permadi sumber y4np3rmadi.blogspot.com. Tumblr is a place to express yourself, discover yourself, and bond over the. Lampu tumblr lampu hias led dekorasi hias twinkle light (7 pcs). Skema rangkaian lampu tumblr / cara membuat lampu natal menyala mengiringi musik 12 langkah. Lampu tumblr lampu hias led dekorasi hias twinkle light (7 pcs). Smart choice accessories & collection. Skema rangkaian lampu tumblr :

Skema rangkaian lampu tumblr / cara membuat lampu natal menyala mengiringi musik 12 langkah. Rp 138.620 rp 200.000 −30%. Bravo divideo ini saya membagikan skema rangkaian sederhana penguat mic, yang dimana penguat mic ini bisa juga. Gambar skema rangkaian lampu tumblr statik. Berikut ini gambar skema rangkaian lampu tumblr (rangkaian listriknya) untuk lampu tumblr statik light (7 pcs) dengan daftar harga mulai dari rp rp 30.000 hingga rp rp 185.000, rangkaian produk dari lampu tumblr terbuat dari.

Gambar Skema Rangkaian Lampu Led Hemat Energi Gambar di ...
Gambar Skema Rangkaian Lampu Led Hemat Energi Gambar di ... from 3.bp.blogspot.com
Bravo divideo ini saya membagikan skema rangkaian sederhana penguat mic, yang dimana penguat mic ini bisa juga. Tumblr is a place to express yourself, discover yourself, and bond over the. Lampu tumblr menjadi salah satu item favorit yang sering digunakan untuk menghias kamar kost agar terlihat lebih menarik. Check spelling or type a new query. Skema rangkaian lampu emergency ic 555. 7 cara memasang lampu tumblr paling kreatif yuk coba : Rangkaian lampu hias berjalan ini menggunakan sepuluh buah lampu led yang digunakan sebagai indicator keluaran. Skema rangkaian lampu emergency ic 555.

It's where your interests connect you with your people.

Jika ya maka skema rangkaian yang akan dishare ini adalah contohnya. Rangkaian di atas pada dasarnya cukup sederhana. Emergency lamp with 555 is a single option for. Rp 138.620 rp 200.000 −30%. Pilih lampu tumblr yang paling kecil agar cahayanya tidak terlalu mencolok dan sinarnya tidak terlalu panas meskipun jaraknya cukup dekat dengan kasur. Skema rangkaian lampu tumblr / cara membuat lampu natal menyala mengiringi musik 12 langkah. Skema rangkaian lampu tumblr | maybe you would like to learn more about one of these? Pemasangan lampu tumblr seperti ini akan memberikan efek pantulan cahaya sehingga menciptakan ilusi ruangan yang lebih lapang. 7 cara memasang lampu tumblr paling kreatif yuk coba : Cara memasang lampu tumblr di dinding kamar tanpa paku, dekorasi lampu tumblr di kamar simple, cara memasang lampu tumblr huruf, warna lampu tumblr yang cocok untuk kamar, lampu tumblr kamar, gambar lampu tumblr di dinding, lampu tumblr warna warni di kamar, cara memasang lampu tumblr bentuk love, 48 rangkaian lampu hias dari led. Populer 25+ rangkaian power amplifier sederhana. Langkah yang perlu dilakukan hanyalah merangkaikan lampu led secara paralel dengan kabel dan diserikan dengan resistor sebelum masuk ke catu daya.